您将在这里获得答案→
如果您是一位对物流运营精益求精、追求卓越体验的管理者,您或许时常思考:如何在日益复杂的供应链中,让每一件货物的轨迹都清晰可见?如何破解人工分拣的瓶颈,让物流效率实现质的飞跃?
事实上,借助成熟的RFID技术,构建全程可视、智能决策的现代物流体系,远比想象中简单。我们基于领先的无源RFID技术,为您打造从“仓”到“配”的全链路数字化解决方案,让货物在每一个环节都自动“报告”行踪,驱动物流运营降本增效,交付卓越客户体验。
接下来,我们将带您深入了解RFID技术如何重塑物流管理—您将发现,打造一个“会思考、能感知”的智慧物流体系,不仅切实可行,更能成为企业降本增效、提升竞争力的核心引擎。
RFID物流管理应用场景
智能出入库
智能分拣与中转
物流实时追踪
全程可视化
RFID物流管理解决方案介绍
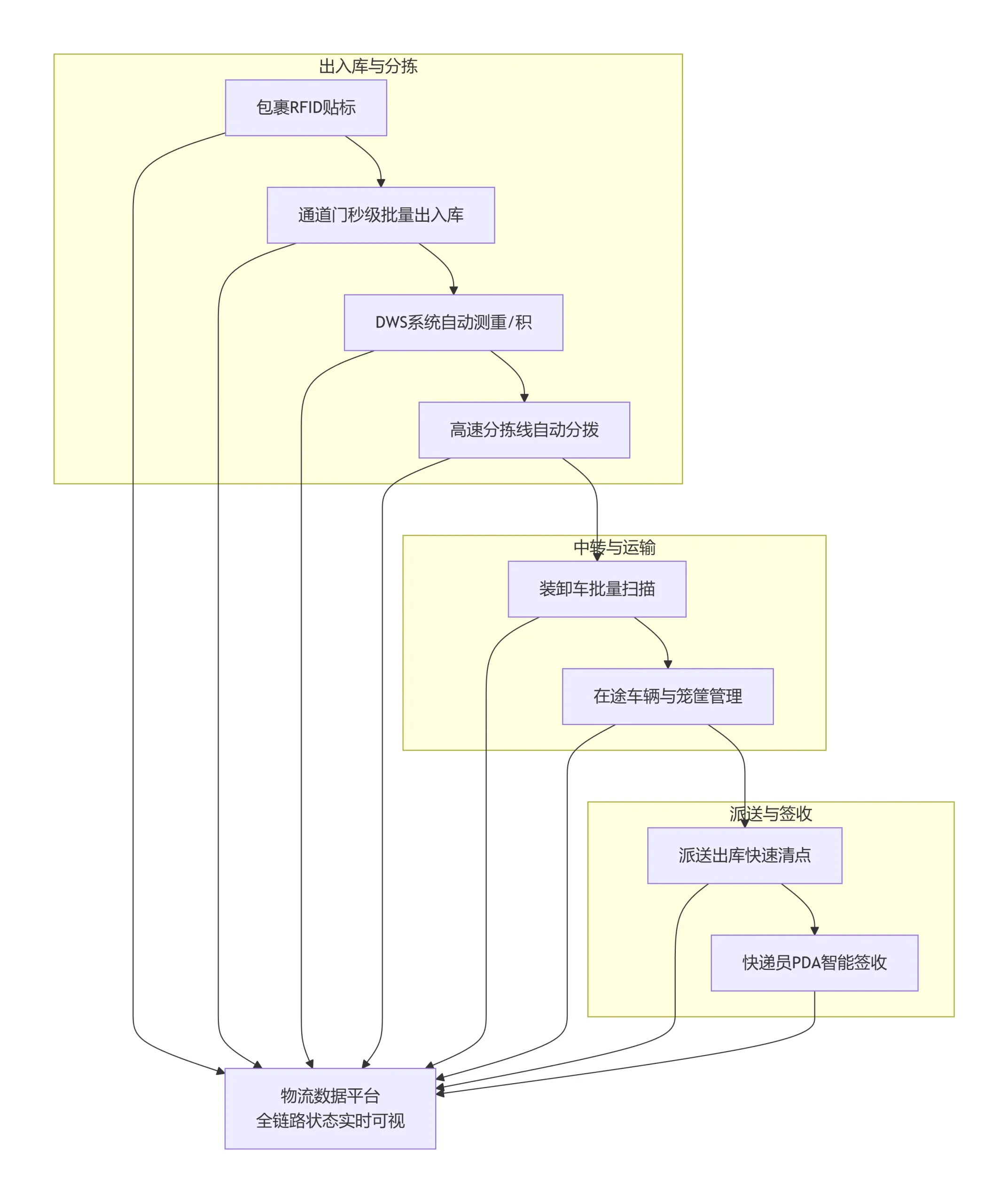
本方案的核心是为每一个最小物流单元(如包裹、周转箱、托盘)赋予无源RFID电子标签作为其唯一的“数字身份证”。通过在收件、分拣、装卸、运输、派送等关键节点部署RFID读写设备,系统能自动、远距离、批量地捕获货物的移动信息。
这构建了一个实时、透明、精准的物流数字孪生世界。货物在流转过程中即完成数据的无缝同步,实现对物流全链路的实时追踪、自动分拣、智能交接与精准管控,彻底告别了效率低下、依赖人工扫码且信息滞后的传统模式。
智慧物流使用流程
具体而言,这一智能化流程包含以下环节:
1. 智能收件与出库:
- 货物在揽收或入库时即粘贴RFID电子标签,完成身份绑定。
- 出库时,整托/整箱货物通过RFID通道门,实现秒级批量复核,准确率100%,极大提升装车效率。
2. 智能分拣与中转:
- 包裹在传送带上运行时,RFID隧道读写器或门式读写器能自动、无接触地识别其目的地信息。
- 系统驱动分拣机构,将包裹精准分拨至对应的流向滑道,分拣效率可达10,000件/小时以上,且有效降低暴力分拣。
- 装卸车时,无需拆垛,即可对整车货物进行批量扫描,快速完成中转交接,杜绝遗漏。
3. 智能运输与派送:
- 可对运输车辆、笼笼筐等运载单元进行RFID管理,实现资产的可视化调度与循环共用。
- 快递员出站派送时,使用手持机快速扫描,即可完成出库清点与路线绑定。
4. 智能签收与反馈:
快递员使用工业级RFID手持机进行派送,客户签收后,扫描标签即可实时更新签收状态,信息即刻回传至管理平台与客户查询系统。





我们了解您所关心的问题→
解决痛点
| 核心痛点 | RFID解决方案 |
|---|---|
| 信息不透明,包裹追踪难 | 极速精准盘点: 整店库存盘点从数小时缩短至分钟级,准确率高达99.5%以上,实现库存数据实时可视。 |
| 人工分拣效率低,错分漏分 | 自动化高速分拣: 取代人工肉眼识别,实现全自动分拨,分拣效率提升300%,错分率降至万分之一以下。 |
| 出入库/交接依赖扫码,效率瓶颈 | 批量秒级识读: 通道门可实现每秒数十件货物的批量、无接触采集,出入库与中转交接效率提升数十倍。 |
| 丢货、串货、责任难界定 | 精准节点管控: 每个环节的扫描记录形成不可篡改的电子单据,有效追溯丢货、串货责任环节,极大降低货损率。 |
| 人力成本高,管理粗放 | 流程自动化与无人化: 减少大量人工扫描、核对岗位,优化人力配置,实现精细化、数据化管理。 |
| 客户体验不佳,查询滞后 | 极致的交付体验: 提供精准的预计送达时间和实时轨迹,签收状态即时更新,极大提升客户满意度与品牌信任度。 |
RFID赋能成效
1、运营效率质变:
分拣中心处理效率提升 200% – 400%。
出入库及交接效率提升 10-30倍。
车辆周转率提升 20%以上。
2、经济效益显著:
人工成本降低 25% – 40%(尤其在扫描、分拣、核对岗位)。
分拣错误率降低至 0.1%以下,减少因错分导致的额外运输与客服成本。
货损丢失率降低 50%以上。
3、服务品质升级:
包裹全程追踪实现 100%覆盖。
送达准点率与客户满意度显著提升。
为企业提供了数据驱动决策的强大能力,助力开拓高端、高要求的物流市场。
相关产品推荐

RFID不干胶标签

RFID周转箱标签

RFID托盘标签

RFID读写设备

RFID门禁通道设备
